工信部印发《5G全连接工厂建设指南》(附图解)
导 读
工业和信息化部近日印发《5G全连接工厂建设指南》,提出“十四五”时期,主要面向原材料、装备、消费品、电子等制造业各行业以及采矿、港口、电力等重点行业领域,推动万家企业开展5G全连接工厂建设,建成1000个分类分级、特色鲜明的工厂,打造100个标杆工厂,推动5G融合应用纵深发展。
关于印发5G全连接工厂建设指南的通知
各省、自治区、直辖市及计划单列市、新疆生产建设兵团工业和信息化主管部门,各省、自治区、直辖市及计划单列市通信管理局,各有关单位:
为指导各地区各行业积极开展5G全连接工厂建设,带动5G技术产业发展壮大,进一步加快“5G+工业互联网”新技术新场景新模式向工业生产各领域各环节深度拓展,推进传统产业提质、降本、增效、绿色、安全发展,工业和信息化部组织编制了《5G全连接工厂建设指南》。现印发给你们,请结合本行业(领域)、本地区实际,推动企业加快实施。
附件:
5G全连接工厂建设指南
工业和信息化部办公厅
2022年8月25日

5G全连接工厂建设指南
“5G+工业互联网”是加速中国新型工业化进程的重要支撑。自2019年我部印发《“5G+工业互联网”512工程推进方案》以来,产业各方紧密合作、积极探索,共同推进“5G+工业互联网”创新发展,在十大重点行业培育形成20个典型应用场景,取得阶段性成效。为指导各地区各行业积极开展5G全连接工厂建设,带动5G技术产业发展壮大,进一步加快“5G+工业互联网”新技术新场景新模式向工业生产各领域各环节深度拓展,推进传统产业提质、降本、增效、绿色、安全发展,特制定本指南。
一、总体要求
5G全连接工厂是充分利用以5G为代表的新一代信息通信技术集成,打造新型工业互联网基础设施,新建或改造产线级、车间级、工厂级等生产现场,形成生产单元广泛连接、信息(IT)运营(OT)深度融合、数据要素充分利用、创新应用高效赋能的先进工厂。同时,本指南也适用于采矿、港口、电力等国民经济重点生产领域。
(一)建设目标
“十四五”时期,主要面向原材料、装备、消费品、电子等制造业各行业以及采矿、港口、电力等重点行业领域,推动万家企业开展5G全连接工厂建设,建成1000个分类分级、特色鲜明的工厂,打造100个标杆工厂,推动5G融合应用纵深发展。
(二)建设原则
遵循规律、需求导向。遵循企业数字化转型发展规律,根据企业战略布局和业务开展需求,基于企业网络应用基础,聚焦工业生产过程中的重点、难点,明确5G全连接工厂建设内容。
注重实效、有序推进。综合考虑5G技术演进和建设使用成本,推进企业灵活部署5G网络等基础设施,同步推进安全保障能力建设,实现5G在生产辅助环节的规模化部署和核心环节的深层次拓展,不断提升系统化集成应用水平。
融合创新、协同发展。整合工业企业、基础电信企业、5G终端和网络设备制造商、垂直行业解决方案提供商等各方资源,协同推动5G全连接工厂在重点行业、重点领域落地实践,促进创新链、产业链、供应链融合发展。
系统谋划、分类实施。统筹考虑地区特色、行业特征、企业基础,引导企业合理规划建设路径,新建工厂一体设计、一体建设,现有工厂立足实际、急用先行,分行业、分类分级推进5G全连接工厂建设。
二、建设内容
(一)基础设施建设
1. 5G网络建设。支持企业采用虚拟专网、混合专网方式部署5G网络,加快用户平面功能(UPF)等5G核心网元建设,同步部署相应的安全机制和措施,强化生产现场5G网络能力。鼓励企业基于已获得许可的无线电频率,探索5G独立专网,创新灵活多样的5G网络建设服务模式。
2. 工业网络互通。鼓励企业综合利用5G、时间敏感网络(TSN)、软件定义网络(SDN)等新型网络技术,在安全可靠的前提下,推动企业办公、生产管理、监控预警、工业控制、物联等网络互通,加快IT-OT网络融合。
3. 边缘计算部署。支持企业在生产现场按需部署边缘计算节点,与企业级工业互联网平台互联,满足工业实时控制、就近服务、按需调度、数据安全等需求,推进5G网络与边缘计算融合部署,促进云网边端协同。
4. 业务系统建设。鼓励企业自建或租用网络服务与管理系统,为本地化网络运维和管理提供支撑。推进有条件的企业按需建设数据存储节点和工业互联网标识解析企业节点,为数据存储、加工、查询、调用等提供支撑。支持企业建设工业互联网平台或订阅相关服务,支撑生产运营管理。
(二)厂区现场升级
5. 现场装备网络化改造。支持企业加快各类“哑设备”、单机系统等网络化改造,在安全可控的前提下,提升工业数据实时采集能力;对具有移动部署、灵活作业、远程操控等需求设备,积极使用带有5G功能的芯片、模组、传感器等进行改造;加快5G与可编程逻辑控制器(PLC)、分布式控制系统(DCS)等工业控制系统融合。
6. IT-OT应用融合化部署。支持企业充分发挥5G技术优势,推动IT-OT应用统筹部署,探索生产控制、运营管理等软硬件系统的云化,加快生产、运营、管理等各类移动端应用程序(APP)研发,满足企业远程调用、资源共享、高算力性能等需求,形成集中管控、现场按需应用的融合方案。
7. 生产服务智能化升级。支持企业运用5G、人工智能等技术,实现海量历史、实时、时序数据的聚类、关联、预测分析,加强数据深度分析,优化设备健康管理、工艺参数调优、能耗与排放管理、产品售后服务等,为企业精准决策提供依据。
(三)关键环节应用
8. 研发设计应用。支持企业加快5G、数字孪生、增强现实/虚拟现实(AR/VR)等技术融合应用,促进物理与虚拟生产单元之间动态实时映射及提升现场工作效率,支持生产单元模拟、协同研发设计、众包设计等应用场景,提升企业网络协同研发设计及现场作业交互能力。
9. 生产运行应用。支持企业推动5G、边缘计算、知识图谱等技术应用于工业设备、系统、生产线,支持柔性生产制造、远程设备操控、设备协同作业、精准动态作业、现场辅助装配等应用场景,提升生产运行柔性、敏捷、协同能力。
10. 检测监测应用。支持企业通过5G结合机器视觉、模式化识别等技术,进行在线检测监测,加强识别分析、远程诊断、智能预判,支持机器视觉质检、近红外线成像分析、工艺合规校验、设备故障诊断、设备预测维护、无人智能巡检、生产现场监测等应用场景,全方位保障生产质量与安全。
11. 仓储物流应用。支持企业融合5G与射频识别、图像识别、多源融合室内定位、北斗导航等技术,运用智能天车、AGV小车等设备,助力调度管理、货物码放、危险品运输等环节智能化、少人化,支持厂区智能物流、智能理货、全域物流监测等应用场景,提升配送效率,保障货物与人身安全。
12. 运营管理应用。支持企业利用5G结合工业互联网标识、平台等设施,采集整合生产单元信息数据,辅助优化生产工序,支持生产过程溯源、生产能效管控、虚拟现场服务、企业协同合作等应用场景,促进生产数字化、绿色化,推动产业链上下游贯通。
(四)网络安全防护
13. 安全防护能力升级。推进企业利用5G、人工智能、新型加密算法等技术,结合生产安全需求,围绕设备、控制、网络、平台和数据等关键要素,构建多层级网络安全防护体系;做好安全应急预案,阶段性开展安全检测评估,提升网络安全监测水平,确保网络运行平稳,提高安全威胁发现、快速处置和应急响应能力。
14. 安全管理水平提升。推进企业全面落实工业互联网企业网络安全分类分级管理相关政策与标准,提升设备、控制、网络、平台和数据等安全防护能力;加大网络安全投入,明确责任部门和责任人,建立健全监测预警、数据上报、应急响应、风险评估等安全机制。
三、建设路径
(一)开展分类分级建设。支持企业建设产线级、车间级、工厂级等不同类型5G全连接工厂。产线级5G全连接工厂建设,着重在单一生产环节、业务单元的设备连接、数据采集和5G融合应用创新方面能力建设。车间级5G全连接工厂建设,着重多产线多系统协同优化、数据价值充分释放、集成创新水平提升等能力建设。工厂级5G全连接工厂建设,着重跨车间跨层级互联互通、场景的深度和系统化应用、全要素生产率提升等能力建设。
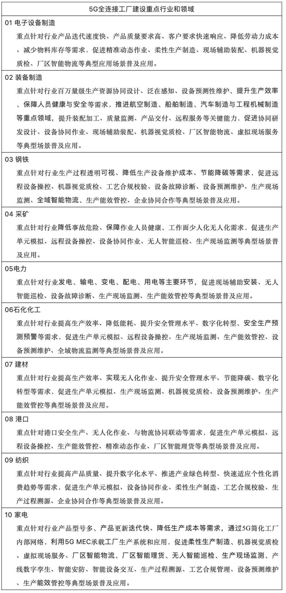
(二)加快重点行业推广。在电子设备制造、装备制造、钢铁、采矿、电力等重点行业和领域,推动发展基础较好、需求较明确的企业主体,率先建设5G全连接工厂,形成数字化、网络化、智能化转型升级标杆;同时,鼓励更多行业企业积极探索5G在工业生产各环节创新应用,实现提质、降本、增效、绿色、安全发展。

四、保障措施
(一)强化产业支撑
组织开展5G全连接工厂相关技术标准制定,鼓励大企业探索行业标准方案、中小企业提升标准应用水平。加快推进5G工业芯片、模组、网关等产品设备研发与应用,降低产业推广成本。推进工业数据模型化组织,进行标准化描述和信息建模。大力推动中小企业上云。开展相关人才能力培育,加强复合型人才储备。
(二)推进多方合作
推进地方工业和信息化主管部门和通信主管部门在政策发布、遴选评估、宣传推广等方面加强协同合作。推动基础电信企业、互联网企业、工业企业、设备制造企业、解决方案服务商、高校、研究机构等加强合作,充分发挥工业互联网产业联盟、工业行业协会等产业组织桥梁纽带作用,深化政产学研用多方协同,构建良好产业生态。
(三)深化产融结合
鼓励产业各方充分利用国家产融合作平台、地方产融对接平台,畅通产融信息对接渠道、提高对接效率。鼓励各地出台支持5G全连接工厂建设的政策,加大资金支持力度,并通过专项资金、产业基金等方式支持企业。鼓励各地积极拓宽资金来源,创新企业贷款、融资、保险等金融服务方式,加大精准信贷扶持力度。引导企业用好用足固定资产加速折旧、企业研发费用加计扣除等相关税收优惠政策。
(四)开展遴选评估
制定5G全连接工厂评价标准,组织开展分类分级评估,建设5G全连接工厂项目库,依托工业互联网试点示范,遴选5G全连接工厂标杆。建立5G全连接工厂建设情况动态监测机制,将建设情况纳入工业互联网发展成效评估、工业互联网产业示范基地评价。按年度发布《5G全连接工厂名录》,打造“5G+工业互联网”中国方案和5G全连接工厂中国品牌。
(五)加强总结宣传
依托中国5G+工业互联网大会、工业互联网大会等重点产业活动,大力宣传5G全连接工厂典型成果。推动各地方召开现场会,加强5G全连接工厂建设经验交流和典型成果推广。基于已公示的5G全连接工厂标杆,分行业、多频次组织开展实地培训与经验交流,积极促进典型成果在各地区各行业的推广应用。














