S7协议在关键信息基础设施中的应用实践:从智能制造到能源管控的安全部署策略
01 引言:关键信息基础设施的数字化脉搏
在全球数字化转型浪潮中,关键信息基础设施正经历着前所未有的智能化变革。工业控制系统已成为现代社会正常运转的"神经中枢",而工业通信协议则扮演着连接物理世界与数字世界的关键角色。
西门子S7协议凭借其稳定性、实时性和广泛的设备兼容性,已成为工业控制领域的事实标准之一。从汽车制造到石化企业,从智慧楼宇到电力系统,S7协议支撑着数以万计的关键生产环节和基础设施运行。然而,数字化在带来便利的同时,也让工业控制系统暴露在日益严峻的网络安全威胁之下。本文将探讨S7协议在关键信息基础设施中的应用价值与安全部署策略。
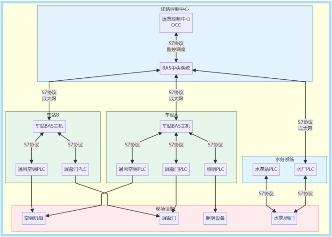
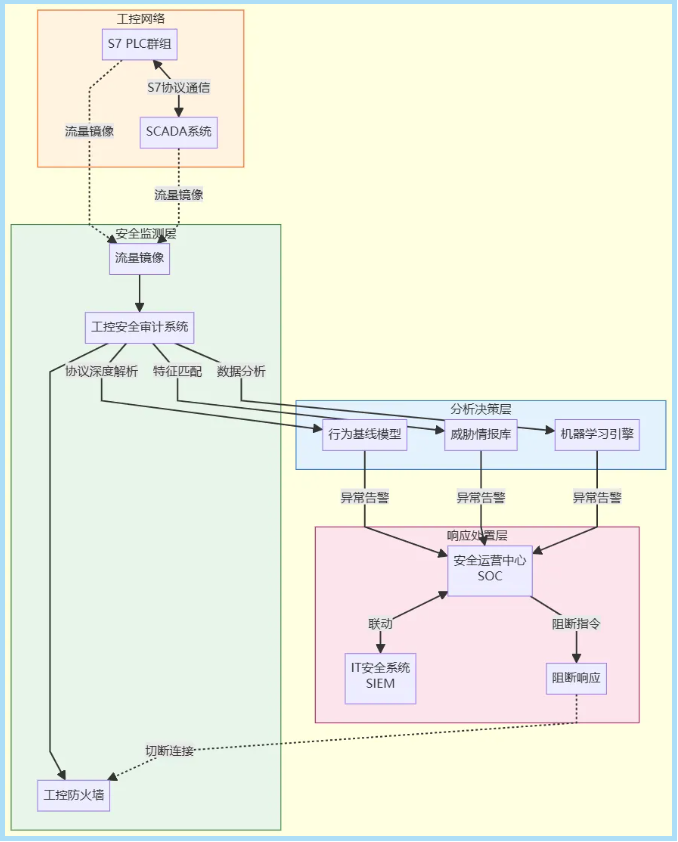
02 S7协议技术概览:工业自动化的通信基石 2.1 S7协议的起源与演进 S7协议诞生于西门子对工业自动化标准化通信的探索。自20世纪90年代起,西门子推出S7系列可编程逻辑控制器(PLC),包括S7-200、S7-300、S7-400等经典产品线。为了实现这些设备之间的高效通信,西门子设计了专有的S7通信协议。 随着工业以太网技术的成熟,S7协议也在不断演进。从早期基于MPI(多点接口)和Profibus现场总线的通信方式,到如今广泛使用的S7Comm协议(基于TCP/IP,但数据明文传输),其核心始终围绕"可靠、实时、简洁"的设计理念。 针对传统S7Comm协议的安全短板,西门子在最新一代S7-1200/1500系列PLC中引入了S7Comm Plus协议,提供了连接认证和数据加密功能,显著增强了通信安全性。然而,由于兼容性需求和设备升级成本,目前工业现场仍以传统S7Comm协议为主,部分最新型号的S7-1500支持加密通信,但实际启用率有待提升。 2.2 核心技术特性 S7协议的技术优势体现在多个维度。首先是其全面的功能覆盖:不仅支持PLC之间的数据读写(如读取传感器数值、写入控制指令),还能实现程序的远程上传下载、设备诊断信息获取、时钟同步等高级功能,这使得工程师可以通过上位机软件对现场设备进行全方位管理。 其次是出色的实时性。S7协议采用基于连接的通信模式,通过预先建立稳定的通信链路,确保数据传输的低延迟和高可靠性。在工业现场,毫秒级的响应速度往往决定着生产线的运行效率和安全联锁的有效性。 此外,S7协议具有良好的兼容性与扩展性。无论是老旧的S7-300系列还是最新的S7-1500,甚至是第三方厂商开发的兼容设备,都能通过统一的协议标准实现互联互通,这为企业的设备升级和系统集成提供了极大便利。 2.3 协议架构与通信模式 从技术架构看,S7协议运行在标准的TCP/IP网络之上(默认使用102端口),属于应用层协议。其通信过程遵循经典的"客户端-服务器"模式:上位机(如SCADA系统、MES系统)作为客户端发起请求,PLC作为服务器响应数据或执行指令。 图1 S7协议典型通信架构示意图 在实际部署中,S7协议常与其他西门子通信技术协同工作。例如,在设备层可能使用Profibus DP进行高速I/O数据传输,在过程控制层使用Profinet实现分布式自动化,而在管理层则通过S7协议将数据汇聚到企业信息系统。这种分层架构既保证了现场控制的实时性,又满足了上层系统对数据透明性的需求,是现代工业网络的典型范式。 03 应用实践:S7协议在关键信息基础设施中的核心价值 S7协议作为工业控制领域的通信骨干,已深度渗透到各类关键信息基础设施中。从智能制造的柔性产线到能源系统的精准调控,从水务设施的智能运维到轨道交通的安全保障,S7协议支撑着这些领域的数字化转型和智能化升级。 图2 S7协议在关键信息基础设施中的典型应用全景 3.1 智能制造领域:构建柔性生产体系 3.1.1 汽车制造业应用场景 在现代化的汽车生产车间,数百台焊接机器人、装配设备和检测系统需要协同运作,这背后离不开S7协议的支撑。通过S7协议,车间的MES(制造执行系统)能够实时读取每条产线上PLC的运行状态、生产节拍和设备健康度,实现生产过程的全面透明化。 当某条焊装线需要切换车型时,工程师无需到现场逐台调整设备参数,而是通过上位机系统一键下发新的工艺配方至各PLC,整个切换过程可在数分钟内完成。同时,S7协议还支持设备的预测性维护:通过持续采集伺服电机的电流、振动传感器的频谱数据,系统能够在轴承磨损达到临界值前发出预警,避免突发停机造成的生产损失。 某头部汽车制造企业的实践数据显示,通过基于S7协议构建的智能产线管理系统,设备综合效率(OEE)提升了12%,非计划停机时间减少了35%,生产换型时间缩短了60%。 3.1.2 电子制造与半导体行业 在精密制造领域,S7协议的价值更加凸显。以半导体芯片封装产线为例,贴片机、固晶机、引线键合机等设备需要在微米级精度下协同工作。通过S7协议,这些设备的运动控制参数、温度曲线、压力设定等关键工艺数据能够实现集中管理和版本控制,确保产品质量的一致性。 在洁净车间的环境监控系统中,温湿度传感器、粒子计数器、压差监测装置的数据通过S7协议汇聚至中央控制系统,一旦环境参数超出工艺窗口,系统会自动触发空调系统调节或产线暂停保护,防止批次性质量事故。此外,S7协议还支撑着电子行业严格的质量追溯体系:每个产品的生产参数、测试数据、操作人员信息都与产品序列号绑定,实现全生命周期的可追溯性。 图3 半导体制造产线中的S7协议控制示意图 3.2 能源管控领域:保障能源供应的安全稳定 3.2.1 电力系统应用 在电力行业,S7协议是连接发电、输电、配电各环节的重要纽带。在大型火电厂或燃气电厂中,锅炉控制、汽轮机调节、发电机保护等关键系统往往采用西门子PLC,通过S7协议与上层DCS(分布式控制系统)或SCADA系统集成,实现全厂设备的协调控制与数据监视。 变电站自动化系统是S7协议的另一典型应用场景。站内的断路器控制、隔离开关操作、电压无功调节等功能由PLC执行,并通过S7协议将遥测、遥信数据上传至电网调度中心。在故障情况下,保护装置能在毫秒级响应,配合S7协议的实时通信能力,确保故障快速隔离,保障电网稳定运行。 随着新能源并网规模的扩大,光伏电站、风电场的逆变器、升压站设备也越来越多地采用S7协议进行远程监控与功率调节,支撑着能源结构的绿色转型。 3.2.2 石油化工行业 石化行业的生产环境复杂且危险,安全联锁系统(SIS)是保障人员和设备安全的最后防线。在炼油厂的催化裂化装置、乙烯裂解装置中,数百个温度、压力、流量测点通过S7 PLC进行逻辑判断,一旦检测到超温、超压等异常工况,系统会立即执行紧急停车程序,切断物料供应、启动消防喷淋,将风险化解于萌芽状态。 在罐区管理场景中,S7协议支撑着液位监测、泵阀联锁、装车控制等功能。操作员在中控室通过SCADA画面实时查看每个储罐的库存量、进出料流量,系统根据生产计划自动调度管道切换和泵组运行,既提升了作业效率,又降低了人工操作的安全风险。 3.2.3 智慧供热与楼宇自控 在城市集中供热系统中,S7协议实现了从热源厂到换热站再到用户末端的全链条智能调控。热源厂的锅炉燃烧、循环水泵根据室外温度和管网负荷自动调节出力,各换热站的PLC通过S7协议接收调度指令并反馈运行数据,实现按需供热和能耗优化。某北方城市的实践表明,引入基于S7协议的智慧供热系统后,供热能耗下降了18%,居民室温达标率提升至95%以上。 在大型商业综合体或数据中心的楼宇自控系统中,空调机组、新风系统、冷冻水泵、照明回路等设备的控制器通过S7协议联网,实现设备间的协同控制与能效优化。例如,当室外温度适宜时,系统自动增大新风量并减少冷机负荷;在非营业时段,公共区域照明和空调自动进入节能模式,显著降低运营成本。 图4 智慧供热系统中S7协议调控示意图 3.3 其他关键信息基础设施应用 3.3.1 水务行业 在污水处理厂,从进水提升泵站、生化反应池、二沉池到污泥脱水间,整个工艺流程依靠PLC进行自动控制。S7协议让中控系统能够实时监测各工艺段的水质参数(COD、氨氮、溶解氧等),根据进水水质动态调整曝气量、加药量和回流比,既保证出水达标又避免过度处理造成的能源浪费。 在城市供水管网中,加压泵站、调蓄水池的PLC通过S7协议接入城市供水调度平台,系统根据用水高峰低谷智能调度水泵启停和管网压力,保障供水安全的同时实现削峰填谷,延长设备使用寿命。 3.3.2 轨道交通 地铁车站的环境与设备监控系统(BAS)是S7协议的重要应用领域。车站的通风空调、给排水、照明、自动扶梯、屏蔽门等机电设备由PLC集中控制,并通过S7协议与线路控制中心联网。当列车进站时,屏蔽门系统与信号系统联动开闭;当隧道温度升高时,通风系统自动加大排风量;在火灾等应急情况下,系统按预案自动切换至事故通风模式,引导人员疏散。 在车辆段和停车场,列车的检修设备、洗车机、调试平台等设施同样依托S7协议实现自动化管理,提升了轨道交通运营的安全性和效率。 图 5 轨道交通环境与设备监控系统(BAS)示意图 04 安全挑战与部署策略:守护工业控制系统的安全防线 4.1 S7协议的安全脆弱性分析 4.1.1 协议设计层面的安全缺陷 传统S7Comm协议诞生于工业自动化的早期阶段,彼时工业网络与外界物理隔离,安全威胁尚不明显,因此协议设计更注重功能实现和性能优化,而非安全防护。这导致S7Comm协议在安全机制上存在先天不足。 首先是缺乏身份认证机制。传统S7Comm协议在建立通信连接时,不对客户端身份进行验证,任何能够访问到PLC IP地址和端口的设备都可以发起通信请求。这意味着攻击者一旦进入工业网络,就能直接与PLC"对话",读取数据甚至下发控制指令。 其次是明文传输的数据泄露风险。S7Comm协议的数据包未经加密,在网络中以明文形式传输。通过网络嗅探工具,攻击者可以轻易捕获并解析通信内容,获取生产配方、工艺参数等敏感信息,甚至可以重放截获的控制指令,引发设备误动作。 此外,缺乏完整性校验机制也是重要隐患。协议未对数据包进行数字签名或哈希校验,攻击者可以在通信路径中篡改数据包内容,而接收方无法察觉。例如,将温度设定值从80℃悄然修改为180℃,可能引发安全事故。 虽然西门子针对这些安全问题推出了S7Comm Plus协议(提供连接认证和数据加密),并在部分最新型号的S7-1500中实现,但大量在役的老旧设备仍在使用传统S7Comm协议,且即便是新设备,出于兼容性和成本考虑,加密功能的实际启用率并不高。 4.1.2 典型安全威胁场景 S7协议的安全脆弱性在真实攻击事件中已被多次验证。最著名的案例当属2010年曝光的Stuxnet蠕虫。这个高度复杂的恶意程序专门针对西门子S7系列PLC设计,通过USB介质进入隔离的工业网络后,利用S7协议的漏洞篡改PLC程序,使离心机以异常转速运行导致物理损坏,同时向上位机回传正常数据以掩盖攻击行为。Stuxnet事件敲响了工控安全的警钟,让业界认识到工业控制系统同样面临严峻的网络安全威胁。 在日常安全评估中,常见的威胁场景包括: 未授权访问与程序篡改:攻击者通过钓鱼邮件、供应链渗透等方式进入企业内网,扫描发现工业网络中的PLC,利用S7协议弱点直接连接设备,上传恶意程序或修改逻辑块,导致生产中断或安全联锁失效。 横向渗透与持久化控制:攻击者在攻陷一台工程师站或HMI后,以此为跳板扫描整个工业网段,批量控制多台PLC,建立后门程序实现长期潜伏,为后续的勒索攻击或定向破坏做准备。 数据窃取与工业间谍:竞争对手或APT组织通过网络渗透,利用S7协议读取PLC中的配方参数、工艺曲线、产量数据等商业机密,造成知识产权损失和市场竞争劣势。 拒绝服务攻击:向PLC发送大量畸形S7报文或频繁建立/断开连接,耗尽PLC的处理资源,导致设备宕机或响应迟缓,影响正常生产运行。 这些威胁并非理论假设,而是在实际渗透测试和应急响应中频繁遇到的真实场景,凸显了建立系统性安全防护体系的紧迫性。 4.2 安全部署的核心策略 4.2.1 网络架构安全设计 网络隔离是工控安全的第一道防线。参照IEC 62443等国际标准,企业应构建分区分域的网络架构,将工业控制系统划分为不同的安全区域: 现场控制层(传感器、执行器、I/O模块):部署在最底层,通过现场总线与PLC通信,该层应物理隔离,严格限制访问。 过程控制层(PLC、DCS控制器):执行实时控制逻辑,通过工业交换机组网,与上层系统通过工业防火墙或单向网闸连接。 监控管理层(SCADA、HMI、工程师站):进行生产监控和数据采集,该层可有限度与企业网络通信,但需经过深度包检测(DPI)防火墙过滤。 企业信息层(MES、ERP):与互联网连接,通过DMZ区和工业安全网闸与监控层隔离。 图6 工控系统网络分区分域安全架构图 关键连接点应部署工控协议深度识别的防火墙,不仅根据IP/端口过滤流量,还要解析S7协议的功能码,仅允许读取数据等必要操作,禁止程序下载、固件更新等高危功能从非授权终端发起。对于特高安全要求的场景(如核电、轨交信号系统),应采用单向光闸或数据摆渡装置,确保数据只能从控制区单向流向管理区,物理阻断外部入侵路径。 4.2.2 访问控制与权限管理 在S7协议通信层面,应建立严格的白名单机制。在工业防火墙或安全审计设备中配置策略,仅允许特定IP地址(如授权的工程师站、SCADA服务器)与PLC通信,其他任何来源的S7报文一律拦截。对于移动运维终端(如工程师笔记本),应通过802.1X认证或VPN接入后,才能获得临时访问权限,并在操作完成后立即回收。 在PLC设备层面,新一代S7-1200/1500提供了多级密码保护功能,应充分利用:设置PLC访问密码防止未授权连接,启用程序块加密防止逻辑被窃取,配置用户权限分级(如只读用户、操作员、管理员),遵循最小权限原则。历史遗留的老旧PLC虽不支持内置安全特性,但可通过外置安全网关实现访问控制。 在管理层面,建立基于角色的访问控制(RBAC)体系:操作员只能监控画面和确认报警,无权修改参数;工艺工程师可调整设定值但不能改变控制逻辑;自动化工程师才拥有程序上传下载权限,且每次操作需双人审批、日志留痕。所有工控资产应纳入身份认证系统(如域控制器、堡垒机),实现操作行为的全程可追溯。 4.2.3 流量监测与异常检测 传统IT安全设备往往对工控协议“视而不见”,无法识别S7通信中的异常行为。部署工控安全审计系统是弥补这一短板的有效手段。该系统通过旁路镜像方式采集工业网络流量,深度解析S7协议报文,还原出每次通信的具体操作:是读取了哪个数据块?写入了什么数值?上传了哪个程序? 基于这些细粒度的协议解析,系统可以构建行为基线模型:记录正常生产期间的通信频次、数据范围、操作类型,一旦出现偏离基线的异常行为——如凌晨时段突然有大量程序下载操作、某个数据块的写入频率激增、出现从未见过的源IP地址——立即触发告警并阻断可疑连接。 针对已知的攻击特征(如Stuxnet使用的特定函数调用序列、暴力破解密码的尝试),系统内置威胁情报规则库进行特征匹配,实现威胁的快速识别。同时,结合机器学习算法,对长期积累的通信数据进行分析,挖掘潜在的0day攻击或APT活动的蛛丝马迹。 所有安全事件应汇聚至安全运营中心(SOC),与IT侧的SIEM系统联动,实现OT与IT安全的协同响应,避免攻击者在两个域之间来回跳转而不被察觉。 图7 S7协议流量监测与异常检测体系示意图 4.2.4 安全加固最佳实践 在设备和系统层面,以下加固措施应纳入日常运维规范: 禁用不必要的服务:除业务必需的S7通信(102端口)外,应关闭PLC上的HTTP、FTP、SNMP等服务,减少攻击面。 固件与补丁管理:西门子定期发布安全更新修复已知漏洞。企业应建立补丁管理流程,在测试环境验证后对关键设备进行固件升级。 配置基线检查:制定PLC安全配置标准(如启用密码保护、禁用不安全通信模式),使用自动化工具定期扫描设备配置。 离线备份与恢复:定期备份PLC程序、组态画面等关键数据,并加密保存在离线存储介质中,确保遭遇攻击后能快速恢复。 4.3 合规与标准要求 企业应将以下合规要求纳入安全建设规划: 等级保护2.0:采用S7协议的工控系统通常被定级为三级或以上,需按照GB/T 22239-2019标准落实安全通信网络、安全区域边界、入侵防范等技术措施,并通过等级测评。 IEC 62443国际标准:该标准涵盖工控安全全生命周期,定义了访问控制、数据完整性、限制数据流等基础要求,为S7协议安全部署提供系统化框架。 关键信息基础设施保护条例:能源、交通、水利等领域的运营者应设置专门安全管理机构、开展风险评估、报告网络安全事件,涉及S7协议的系统应纳入重点保护对象清单。 05 长扬科技S7协议安全防护专项解决方案 工控安全是国家关键信息基础设施的生命线,尤其在S7协议安全领域,防御日益复杂的网络攻击至关重要。长扬科技安全研究院在工控协议安全和漏洞研究领域积累了深厚的行业经验,核心团队具备CISSP、OSCP、OSCE、GXPN等顶级安全认证,长期跟踪分析电力、石油石化、智能制造等关基行业的S7协议安全威胁。基于对各类典型工控安全事件的深入剖析,以及对多款主流PLC设备安全漏洞的研究成果,公司在协议逆向、漏洞挖掘与攻防实战方面形成了显著的技术优势。 针对S7协议天然缺乏安全机制的挑战,长扬科技推出S7协议安全防护专项解决方案。该方案融合了公司在协议深度解析、威胁情报和AI异常检测方面的先进技术,构建起从网络层到应用层的多维立体防御体系。 方案不仅提供基于协议特征的精准攻击检测,能够实时识别功能码滥用、参数篡改等恶意行为,更依托自研的工控漏洞知识库和MITRE ATT&CK技术映射,深度剖析各类S7攻击手法,实现事前预警、事中阻断、事后溯源的全方位防护。通过采用零信任架构和机器学习算法,有效识别异常通信模式,精准定位高危操作行为,并能联动工控安全网关等防护组件,实现快速响应和自动化处置,为关键信息基础设施的安全运行提供持续保障。 06 结语:安全与效率并重的未来之路 S7协议作为工业控制领域的通信基石,在关键信息基础设施的数字化转型中发挥着不可替代的作用。然而,数字化在带来便利的同时,也将工控系统暴露在网络威胁之下。从Stuxnet警示到勒索攻击频发,工控安全已成为关系国家安全的重大课题。 安全与效率从来不是对立关系,而是相互支撑的共同体。从网络分区隔离到访问精细管理,从流量智能监测到合规制度保障,系统化的防护方案已逐渐成熟。关键在于推动相关策略在真实工业环境中的有效落地,使企业在充分运用S7协议技术红利的同时,构建起坚实的安全防护体系,最终实现关键信息基础设施的安全、可靠与高质量发展。 图8 安全与效率协同发展的关系示意图 未来,长扬科技将持续深耕工控协议安全与漏洞防御研究,致力于推动关键信息基础设施的主动防御与可信运行,全力支撑各行业客户构建安全、弹性、高效的工业控制环境,协同产业链合作伙伴,共同应对未来新型威胁与复杂挑战,为国家关键信息基础设施的可持续发展提供可靠的安全保障。




















